工业企业厂界噪声监测技术规范 厂房车间噪音污染监控系统
发表时间:2024/08/10
阅读量:2721
来源:
深圳市奥斯恩净化技术有限公司
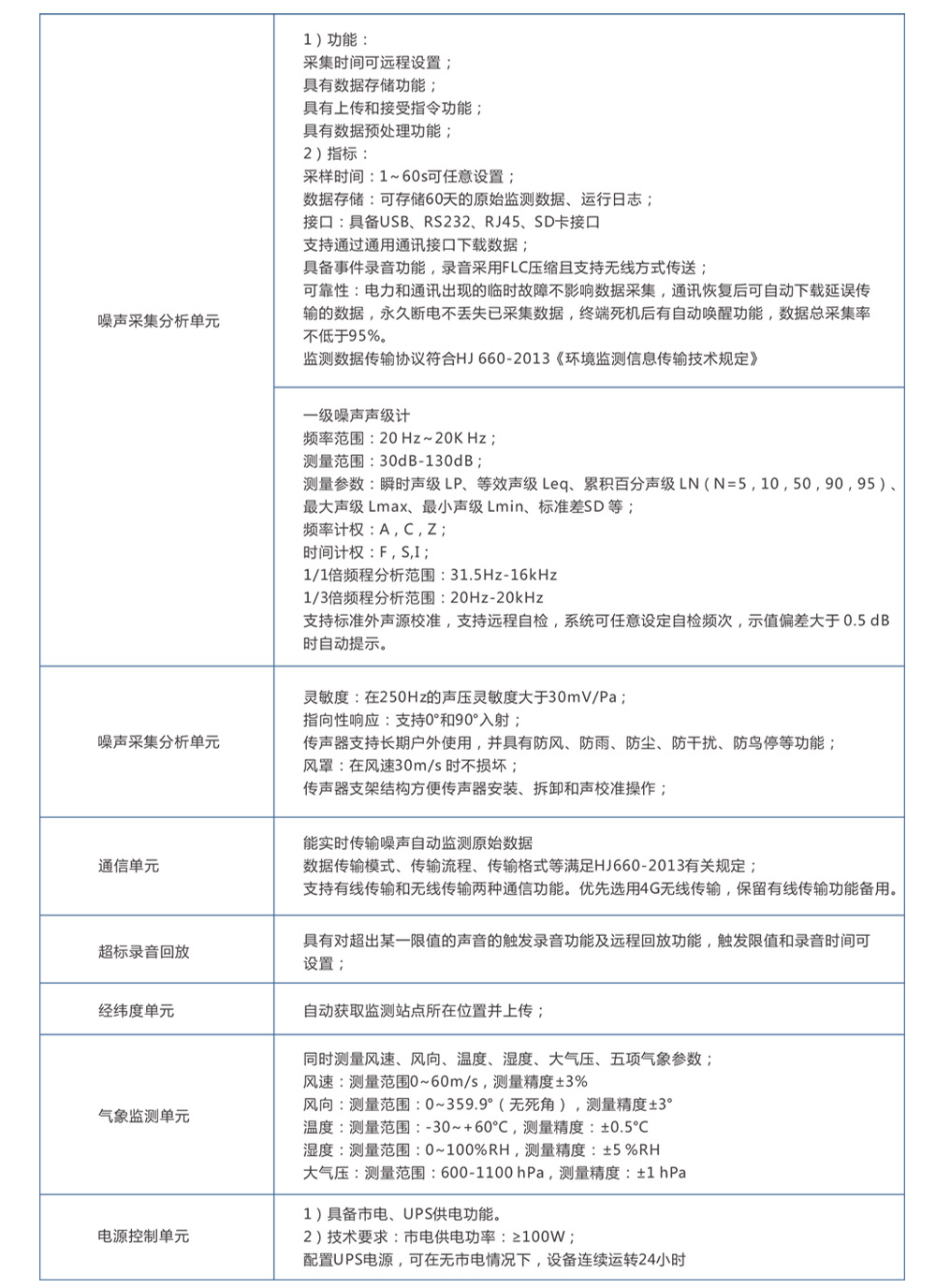
工业企业噪声在线监测系统,通过物联网技术与现场端仪器仪表进行互联互通,完成对环境噪声数据实时采集,并对采集数据统计分析,计算噪声值,是一种简易型的户外噪声自动监测系统,它由数据显示大屏、噪声传感器、数据采集统计分析软件、GPRS无线传输模块、服务器云平台软件、微信客户端等部分组成。噪声计测量范围大、功能强稳定性好、可实现远程视频监控、远程广播喊话等功能。应用于工业企业噪声监测。其采用了数字检波技术,具有可靠性高、稳定性好、动态范围宽、无需量程转换等优点。产品款式外观多种选择,考虑不同的应用场合进行安装使用。











微信视频号
抖音号